Decyzje środowiskowe
Nasza firma przeprowadza kompleksowe postępowanie w obszarze uzyskiwania decyzji środowiskowej oraz przeprowadzania procedury oceny oddziaływania inwestycji na środowisko. Planowanie inwestycji i przygotowanie wszelkiej dokumentacji środowiskowej z tym związanej to gąszcz procedur, analiz i uzgodnień. Przedsiębiorco jeżeli potrzebujesz uzyskać decyzję środowiskową dla swojej inwestycji i nie wiesz jak to zrobić – skontaktuj się z nami, pomożemy Ci przygotować i złożyć odpowiedni wniosek. Wspólnie przebrniemy przez całą procedurę.
Konieczność uzyskania decyzji środowiskowej wynika ściśle z przepisów ustawy o udostępnianiu informacji o środowisku i jego ochronie, udziale społeczeństwa w ochronie środowiska oraz o ocenach oddziaływania na środowisko. Zgodnie z art. 71 ust. 2 tej ustawy decyzję środowiskową należy uzyskać dla następujących planowanych przedsięwzięć:
- mogących zawsze znacząco oddziaływać na środowisko
- mogących potencjalnie znacząco oddziaływać na środowisko
Natomiast rodzaje tych przedsięwzięć zostały wyszczególnione w Rozporządzeniu w sprawie przedsięwzięć mogących znacząco oddziaływać na środowisko. Lista przedsięwzięć jest długa, ponieważ zostały w nim określone:
- 53 różnego rodzaju instalacje/obiekty, które są zaliczane do przedsięwzięć „mogących zawsze znacząco oddziaływać na środowisko, oraz
- 107 instalacje/obiekty, które „mogą potencjalnie znacząco oddziaływać na środowisko”.
Ponadto przeprowadzenie procedury OOŚ będzie również wymagane w przypadku gdy planowane przedsięwzięcie będzie oddziaływać na obszar Natura 2000 bądź taki obowiązek stwierdził Regionalny Dyrektor Ochrony Środowiska. Konieczność uzyskania decyzji może wystąpić również w przypadku rozbudowy, przebudowy lub montażu zrealizowanego lub realizowanego przedsięwzięcia wymienionego w ww. rozporządzeniu.
Rozstrzygnięcie o przynależności danej inwestycji do rodzaju przedsięwzięcia to pierwszy krok przed przystąpieniem do procedury pozyskiwania decyzji środowiskowej. Jest to główny element, który determinuje wszystkie kolejne działania, ma bowiem wpływ na to czy dla danej inwestycji koniecznym jest uzyskanie decyzji środowiskowej czy też nie. Jeżeli konieczność pozyskania decyzji jest wymagana to w kolejnym kroku powinno zostać określone, czy w ramach procedury pozyskiwania tej decyzji konicznym jest przeprowadzenie procedury oceny oddziaływania inwestycji na środowisko czy też nie, a jeśli tak to w jakim zakresie.
Wyjątkiem kiedy nie trzeba pozyskiwać decyzji środowiskowej, dla przedsięwzięć mogących znacząco oddziaływać na środowisko to działania związane z:
- obronnością i bezpieczeństwem Państwa
- prowadzeniem działań ratowniczych i zapewnienie bezpieczeństwa cywilnego w związku z przeciwdziałaniem lub usunięciem bezpośredniego zagrożenia dla ludności.
Przed przystąpieniem jednak do takich działań należy je wcześniej zgłosić regionalnej dyrekcji ochrony środowiska. W przypadku otrzymania decyzji o sprzeciwie należy złożyć wniosek o wydanie decyzji o środowiskowych uwarunkowaniach.
Przedsięwzięcia mogące zawsze znacząco oddziaływać na środowisko
Dla takich przedsięwzięć przeprowadzenie procedury oceny oddziaływania inwestycji na środowisko jest koniecznie. Na tym etapie wiadomo już, że koniecznym będzie opracowanie raportu oddziaływania inwestycji na środowisko oraz przeprowadzenie pełnej procedury OOŚ. W takim przypadku przed wykonaniem raportu można złożyć wniosek do odpowiedniego urzędu wraz z kartą informacyjną przedsięwzięcia oraz wnioskiem o ustalenie zakresu raportu.
Przedsięwzięcia mogące potencjalnie znacząco oddziaływać na środowisko
Dla tego rodzaju przedsięwzięć konieczność przeprowadzenia procedury OOŚ ostatecznie podejmie urząd, do którego zostanie złożony wniosek. Do składanego wniosku o wydanie decyzji środowiskowej powinna zostać dołączona karta informacyjna przedsięwzięcia, na podstawie której organ podejmie decyzję w/s ewentualnej procedury oddziaływania na środowisko. Obligatoryjnie obowiązek przeprowadzenia procedury OOŚ zostanie stwierdzony jeżeli realizacja inwestycji jest uzależniona od ustanowienia obszaru ograniczonego użytkowania bądź z karty informacyjnej wynika, iż przedsięwzięcie może spowodować nieosiągnięcie celów środowiskowych zawartych w planach gospodarowania wodami na obszarze dorzecza.

Przygotowanie wniosku o wydanie decyzji o środowiskowych uwarunkowaniach
Najważniejszym z załączników do wniosku o wydanie decyzji o środowiskowych uwarunkowaniach w zależności od klasyfikacji przedsięwzięcia jest Karta informacyjna przedsięwzięcia (KIP) lub w przypadku stwierdzenie konieczności przeprowadzenia procedury OOŚ – Raport oddziaływania inwestycji na środowisko.
Podstawowymi informacjami zawartymi we wniosku o wydanie decyzji środowiskowej są:
- dane wnioskodawcy;
- charakterystyka przedsięwzięcia (wraz z przyporządkowaniem przedsięwzięcia na podstawie rozporządzenia w sprawie przedsięwzięć mogących znacząco oddziaływać na środowisko);
- lokalizacja przedsięwzięcia,
- załączniki
Jakie załączniki zostaną dołączone do wniosku zależy od rodzaju planowanej inwestycji oraz planowanego toku przeprowadzenia procedury. Dokumentami dołączanymi do wniosku są niżej wymienione dokumenty, dostosowane do danej sytuacji:
- wniosek o ustalenie zakresu raportu (należy dołączyć w przypadku przedsięwzięć mogących zawsze znacząco oddziaływać na środowisko, jeżeli przedsięwzięcie może transgranicznie oddziaływać na środowisko to określenie zakresu raportu przez urząd jest obowiązkowe);
- karta informacyjna przedsięwzięcia (należy dołączyć w przypadku gdy:
- wniosek dotyczy przedsięwzięcia mogącego potencjalnie znacząco oddziaływać na środowisko;
- wniosek dotyczy przedsięwzięcia mogącego zawsze znacząco oddziaływać na środowisko, a wnioskodawca przedkłada KIP w zamian za raport oddziaływania wraz z wnioskiem o ustalenie zakresu raportu – KIP przedkładamy po 1 egzemplarzu w formie pisemnej i na nośniku informatycznym – ilość egzemplarzy powinna uwzględniać urząd prowadzący postępowanie oraz każdą instytucję opiniującą i uzgadniającą);
- raport o oddziaływaniu przedsięwzięcia na środowisko (należy dołączyć w przypadku inwestycji mogącej zawsze znacząco oddziaływać na środowisko – raport przedkładamy po 1 egzemplarzu w formie pisemnej i na nośniku informatycznym – ilość egzemplarzy powinna uwzględniać urząd prowadzący postępowanie oraz każdą instytucję opiniującą i uzgadniającą
- mapa ewidencyjna (zakres mapy powinien uwzględniać teren, na którym będzie realizowane przedsięwzięcie oraz obszar, na który będzie ono oddziaływać);
- mapa – w skali zapewniającej czytelność przedstawionych danych z zaznaczonym przewidywanym terenem, na którym będzie realizowane przedsięwzięcie, oraz z zaznaczonym przewidywanym obszarem, na który będzie oddziaływać przedsięwzięcie
- mapa sytuacyjno-wysokościowa (można dołączyć zamiast mapy ewidencyjnej jeżeli wniosek dotyczy koncesji lub decyzji, szczegółowo opisanej w ustawie oraz przedsięwzięć dotyczących urządzeń piętrzących I, II i III klasy budowli)
- wypis i wyrys z miejscowego planu zagospodarowania przestrzennego (lub informację z urzędu miasta lub gminy o braku planu na obszarze planowanego przedsięwzięcia)
- wypis z rejestru gruntów lub inny dokument (uzyskany w innym urzędzie prowadzącym ewidencję gruntów i budynków), który pozwoli urzędowi na ustalenie stron postępowania;
- wykaz działek przewidzianych do prowadzenia prac przygotowawczych polegających na wycince drzew i krzewów (jeśli jest planowana wycinka drzew lub krzewów w przypadku realizacji inwestycji drogowej)
- analiza kosztów i korzyści (jeżeli wniosek dotyczy budowy, przebudowy lub modernizacji jednostki wytwórczej energii o mocy nominalnej cieplnej powyżej 20 MW, sieci ciepłowniczej lub sieci chłodniczej;
- dowód uiszczenia opłaty skarbowej;
- pełnomocnictwo (jeżeli jest ustanowiony pełnomocnik)
- dowód uiszczenia opłaty skarbowej za pełnomocnictwo (jeżeli jest ustanowiony pełnomocnik)
- można również załączyć dodatkowe załączniki jeżeli wnioskodawca uzna że będą one pomocne w toku procedury.

Przebieg procedury
Ocena oddziaływania przedsięwzięcia na środowisko, to postępowanie obejmujące:
- weryfikację raportu o oddziaływaniu przedsięwzięcia na środowisko;
- uzyskanie wymaganych opinii i uzgodnień;
- zapewnienie możliwości udziału społeczeństwa w postępowaniu.
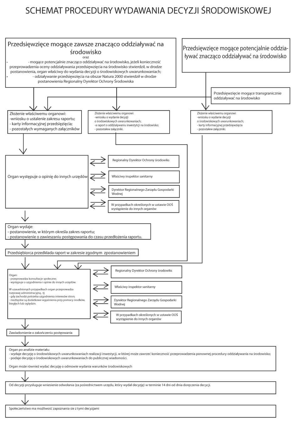
Elementem uruchamiającą procedurę pozyskiwania decyzji środowiskowej w każdym przypadku jest złożenie wniosku. Złożenie wniosku o wydanie decyzji środowiskowej to dopiero początek drogi. Gdy urząd nie będzie miał zastrzeżeń co do prawidłowości złożonego wniosku poda do publicznej wiadomości informację o planowanym przedsięwzięciu oraz zawiadomi strony postępowania. Społeczeństwo, a także organizacje ekologiczne będą mogą wnosić swoje uwagi. Oprócz wnioskodawcy stroną postępowania mogą być podmioty, którym przysługują prawa rzeczowe (np. własność, użytkowanie wieczyste, służebność) do nieruchomości znajdujących się na obszarze, na który będzie oddziaływać przedsięwzięcie.
W zależności od tego jakiego przedsięwzięcia będzie dotyczył wniosek – tok dalszego postępowania może być różny.
- Jeżeli wniosek dotyczy przedsięwzięcia mogącego potencjalnie oddziaływać na środowisko inwestor składa do właściwego wniosek wraz z kartą informacyjną przedsięwzięcia oraz pozostałymi załącznikami. Organ po zapoznaniu się z wnioskiem i wniesieniu ewentualnych uwag bądź prośby o uzupełnienie, zasięga opinii innych organów (RDOŚ, inspektora sanitarnego Dyrektora RZGW, oraz innych jeżeli będzie taka konieczność), mają one 14 dni na wydanie opinii. Urząd po otrzymaniu właściwych opinii wyda postanowienie o obowiązku albo o braku obowiązki przeprowadzania oceny oddziaływania inwestycji na środowisko. Jeżeli urząd stwierdzi jednak konieczność przeprowadzenia procedury OOŚ, w postanowieniu tym określi zakres raportu, jaki należy przygotować. Na dostarczenie raportu inwestor ma 3 lata. Jeżeli w tym czasie raport nie zostanie dostarczony – wniosek o wydanie decyzji pozostanie bez rozpatrzenia.
- Jeżeli urząd nie stwierdzi konieczności przeprowadzenia procedury OOŚ wyda decyzję na podstawie złożonej karty informacyjne przedsięwzięcia. Urząd w decyzji o środowiskowych uwarunkowaniach stwierdzi brak potrzeby przeprowadzenia takiej oceny.
- Jeżeli wniosek dotyczy przedsięwzięcia mogącego zawsze znacząco oddziaływać na środowisko, wniosek ten może być złożony wraz z raportem, bądź inwestor może złożyć jedynie kartę informacyjną przedsięwzięcia wraz z wnioskiem o ustalenie zakresu raportu. Urząd zwróci się do odpowiednich organów o opinię (RDOŚ, inspektora sanitarnego, Dyrektora RZGW, oraz innych jeżeli będzie taka konieczność), a następnie w drodze postanowienia określi zakres raportu. Po doręczeniu postanowienia, postępowanie w sprawie zostanie zawieszone do czasu przedłożenia raportu. Na dostarczenie raportu inwestor ma 3 lata. Jeżeli w tym czasie raport nie zostanie dostarczony – wniosek o wydanie decyzji pozostanie bez rozpatrzenia.
- Po dostarczeniu przez inwestora sporządzonego raportu, urząd sprawdzi:
- bezpośredni i pośredni wpływ przedsięwzięcia na ryzyko wystąpienia poważnych awarii oraz katastrof naturalnych i budowlanych;
- możliwości oraz sposoby zapobiegania i zmniejszania negatywnego oddziaływania przedsięwzięcia na środowisko;
- wymagany zakres monitoringu przedsięwzięcia.
- W toku procedury urząd przeanalizuje zgodność inwestycji z ustaleniami miejscowego planu zagospodarowania przestrzennego. Jeżeli wniosek oraz wszystkie załączniki spełniały określone w przepisach wymagania to zostanie wydana decyzja środowiskowa. W uzasadnionych przypadkach wydana decyzja może nakazywać wykonanie inwestycji w innym wariancie, niż zakładał to inwestor, jednak wydanie takiej decyzji jest poprzedzone konsultacją z inwestorem, w przypadku braku jego akceptacji, decyzja środowiskowa nie zostanie wydana. Wydana decyzja może nakazywać inwestorowi wykonanie innych działań, mających na celu ograniczenie negatywnego wpływu przedsięwzięcia na środowisko, wykonanie kompensacji przyrodniczej, prowadzenie monitoringu oddziaływania przedsięwzięcia na środowisko, itp.
- Różne toki przebiegu procedury wydawania decyzji środowiskowej w zależności od rodzaju oddziaływania przedsięwzięcia na środowisko przedstawiono na poniższym schemacie.

Opłaty
Opłata skarbowa za wydanie decyzji środowiskowej wynosi 205 zł.
Terminy
Procedura uzyskania decyzji o środowiskowych uwarunkowaniach realizacji przedsięwzięcia powinna zostać wydana w ciągu miesiąca od dnia wpłynięcia wniosku do urzędu (w szczególnych przypadkach termin ten może zostać wydłużony do 2 miesięcy – urząd poinformuje o tym wnioskodawcę). Do tego terminu nie wlicza się terminów przewidzianych w przepisach na uzyskanie uzgodnień i opinii, bądź okresu zawieszenia postępowania, a także np. czasu uzupełnianie dokumentacji przez inwestora.
Odwołania
Jeżeli inwestor lub któraś ze stron postępowania nie zgadza się z wydaną decyzją może w ciągu 14 dni od otrzymania decyzji złożyć odwołanie. Odwołanie składa się za pośrednictwem urzędu, który wydał decyzję. Na niektóre wydawane w toku procedury postanowienia można złożyć zażalenia w terminie 7 dni od dnia jego otrzymania.